w88win中文手机版(中国)有限公司
服务热线:0775-3892791
旧版
手机版
English
首页
公司简介
新闻中心
产品中心
红足1—世足球网
资源再生
铸造环保设备
合作案例
荣誉资质
联系我们
再生砂方案推荐
网站首页
关于协会
服务范围
协会活动
新闻资讯
政策法规
会员信息
通知公告
技术产品
联系我们
今天是 2017年11月13日 星期一
欢迎光临
广西清洁保洁行业协会
Welcome the presence Pingguo County honest government network
搜索
产品中心
首页
>>
产品中心
>>
资源再生
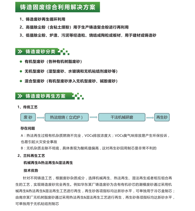
>> 铸造固废综合利用解决方案
产品中心
我们的服务
资源再生
铸造环保设备
矿物钢塑(石英塑)
铸造固废综合利用解决方案
时间:2018-12-11 浏览: